Sunday April 2026

হটলাইন

সেবা এবং ধাপ

নং শিরোনাম সেবার ধাপ কার্যকলাপ
  
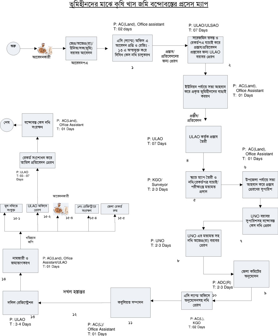
খাস জমি বন্দোবস্তের প্রসেস ম্যাপ দেখুন
নামজারি ও জমাখারিজ সংক্রান্ত প্রসেস ম্যাপ দেখুন
২০ একরের নিম্নে জলমহাল ইজারা সংক্রান্ত প্রসেস ম্যাপ দেখুন
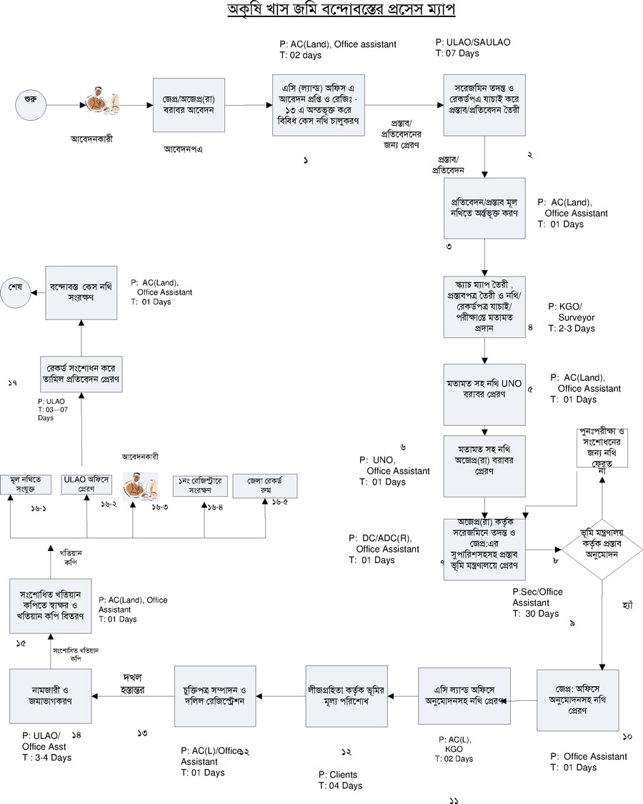
অকৃষি খাস জমি বন্দোবস্তের প্রসেস ম্যাপ দেখুন
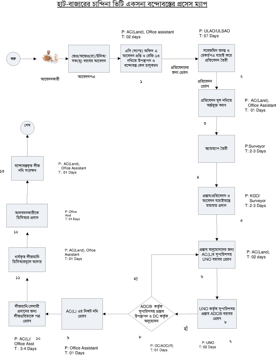
হাট বাজারের চান্দিনা ভিটি একসনা বন্দোবস্তের প্রসেস ম্যাপ দেখুন
দেখছেন ১ থেকে ৫ পর্যন্ত, মোট ৫ এন্ট্রি

এক্সেসিবিলিটি

স্ক্রিন রিডার ডাউনলোড করুন